跳到主要內容
跳到頁尾
輔大文創學程
02-2905-3899
c0j992010@gmail.com
English
搜尋
搜尋
×
最新消息
系所公告
招生
活動
榮譽榜
獎助學金
招生資訊
學程簡介
師資陣容
課程資訊
成果發表
活動集錦
規章表格
相關連結
最新消息
系所公告
招生
活動
榮譽榜
獎助學金
招生資訊
學程簡介
師資陣容
課程資訊
成果發表
活動集錦
規章表格
相關連結
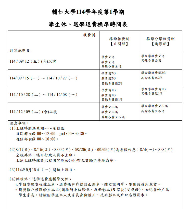
【學費】114-1學年度學生休、退學退費標準時間表
首頁
/
系所公告
2025-08-01
系所公告
上一篇文章
【選課】114-1選課須知
下一篇文章
【課務】114-1學年度選課須知